Parakeet API: High-Level Codebase Overview
1. Project Purpose
The Parakeet API is the backend system for the Parakeet application, a platform designed to streamline email outreach and management. It's built using PHP and the Laravel framework (version 10.x), serving a React-based front-end.
The core functionalities include:
- Email Campaign Management: Enabling users to create, schedule, send, and track outreach email campaigns using multiple integrated email accounts.
- Workspaces: Providing a collaborative environment where users can organize their projects, team members, and associated email accounts.
- Mailhub: A centralized inbox feature that allows users to read, manage, and organize emails from all their connected accounts in one place.
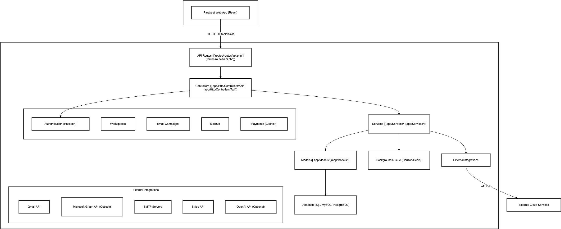
2. Main Components and Interactions
The application follows a standard Laravel structure, leveraging its Model-View-Controller (MVC) pattern, though for an API, the "View" is primarily the JSON response. Key components include:
-
Core Framework & Language:
- PHP ^8.1
- Laravel Framework 10.x: Provides the foundational structure, routing, ORM (Eloquent), authentication, and other essential web development features. (
composer.json,config/app.php)
-
API Routing (
routes/routes/api.php):- Defines all the accessible API endpoints. Requests from the React front-end are directed here.
- Routes are grouped by functionality (e.g.,
auth,workspace,campaign,mailhub).
-
Controllers (
app/Http/Controllers/Api/):- Handle incoming API requests, validate data, and orchestrate responses.
- Examples:
Api/Campaign/CampaignController.php,Api/Workspace/WorkspaceController.php,Api/Mailhub/MailHubController.php.
-
Services (
app/Services/):- Contain the core business logic of the application. Controllers delegate tasks to these services.
- Organized by domain (e.g.,
app/Services/Campaign/CampaignService.php,app/Services/Workspace/WorkspaceService.php,app/Services/MailHub/MailboxService.php). - Services for ESP (Email Service Provider) integrations like Gmail, Outlook, and SMTP are found in
app/Services/ESP/.
-
Models (
app/Models/):- Eloquent models representing database tables and their relationships.
- Examples:
Campaign.php,Workspace.php,User.php,Emails.php.
-
Database:
- The primary data store (likely MySQL or PostgreSQL, typical for Laravel). Migrations in
database/migrations/define the schema.
- The primary data store (likely MySQL or PostgreSQL, typical for Laravel). Migrations in
-
Authentication & Authorization:
- Laravel Passport (
laravel/passport) is used for API token-based authentication. - Spatie Laravel Permission (
spatie/laravel-permission) manages roles and permissions. - Relevant controllers:
Api/Auth/AuthController.php,Api/Role/RoleController.php.
- Laravel Passport (
-
Email Campaign Management:
- This is a major module with extensive logic for creating campaigns, managing leads (
CampaignLeads.php), sequences (CampaignSequences.php), scheduling (CampaignSchedule.php), and tracking (CampaignTrackEmail.php). - Services like
ProcessCampaignService.phphandle the execution of campaigns.
- This is a major module with extensive logic for creating campaigns, managing leads (
-
Mailhub & ESP Integration:
- Connects to external email services like Gmail (
google/apiclient), Outlook (dcblogdev/laravel-microsoft-graph), and generic SMTP (php-imap/php-imap). - Services in
app/Services/ESP/andapp/Services/MailHub/manage fetching, sending, and organizing emails. - Webhooks (e.g.,
routes/routes/api.php:73for Gmail) are used for real-time email updates.
- Connects to external email services like Gmail (
-
Workspaces:
- Allows users to manage distinct environments with their own accounts, campaigns, and team members (
WorkspaceUsers.php).
- Allows users to manage distinct environments with their own accounts, campaigns, and team members (
-
Background Processing:
- Laravel Horizon (
laravel/horizon) is used for managing Redis queues. This is crucial for handling time-consuming tasks like sending email blasts, email warming, and processing incoming emails without blocking user requests. Predis (predis/predis) is used as the Redis client.
- Laravel Horizon (
-
Payment & Subscriptions:
- Laravel Cashier (
laravel/cashier) is integrated for handling subscriptions and payments, likely with Stripe. - Models:
Plans.php,Payments.php,UserCredits.php. - Controllers:
Api/Payment/PaymentController.php.
- Laravel Cashier (
-
Onboarding & User Experience:
- Features to guide new users, potentially using AI for campaign generation (
openai-php/client). - Controllers:
Api/Boarding/OnboardingController.php.
- Features to guide new users, potentially using AI for campaign generation (
-
Logging, Debugging & API Documentation:
- Sentry (
sentry/sentry-laravel) for error tracking. - Laravel Telescope (
laravel/telescope) for local debugging (though potentially disabled inextra.laravel.dont-discoverincomposer.json). - Dedoc Scramble (
dedoc/scramble) for API documentation generation. - OwenIt Laravel Auditing (
owen-it/laravel-auditing) for tracking model changes.
- Sentry (
3. Interaction Flow (Simplified)

- The React front-end interacts with the Parakeet API by making HTTP requests to defined endpoints.
- API Routes map these requests to specific Controller methods.
- Controllers validate input and delegate business logic to Services.
- Services perform operations, interacting with Models (which represent database tables) for data persistence and retrieval.
- For long-running tasks (e.g., sending email campaigns), Services dispatch jobs to the Background Queue (managed by Horizon and Redis).
- Services also handle communication with External Integrations like Gmail, Outlook, Stripe, etc.
- Finally, Controllers return JSON responses to the front-end.
This overview should provide a solid understanding of the Parakeet API's architecture, its main components, and how they interact. The use of Laravel provides a robust and scalable foundation for the application's features.
No comments to display
No comments to display